https://doi.org/10.34024/prometeica.2024.30.18869
DESAFIOS DA DESINSTITUCIONALIZAÇÃO EM SAÚDE MENTAL NO CONTEXTO DAS POLÍTICAS PÚBLICAS BRASILEIRAS
UMA REVISÃO INTEGRATIVA
THE CHALLENGES OF DEINSTITUTIONALIZATION IN MENTAL HEALTH IN THE CONTEXT OF BRAZILIAN PUBLIC POLICIES
An Integrative Review
DESAFÍOS DE LA DESINSTITUCIONALIZACIÓN EN SALUD MENTAL EN EL CONTEXTO DE LAS POLÍTICAS PÚBLICAS BRASILEÑAS
Una revisión integrativa
(Centro Universitário Barão de Mauá, Brasil)
(Centro Universitário Barão de Mauá, Brasil)
(Centro Universitário Barão de Mauá, Brasil)
Recebido: 14/06/2024
Aprovado: 14/06/2024
RESUMO
Objetivou-se analisar os desafios da desinstitucionalização em saúde mental no contexto das políticaspúblicas brasileiras, por meio de uma revisão integrativa da literatura entre 2018 e 2022 nas bases SciELO, BIREME, EBSCO e MEDLINE com os descritores: políticas públicas, saúde mental, desinstitucionalização, CAPS e RAPS. Incluíram-se artigos que abordassem mecanismos de desinstitucionalização propostos na política pública brasileira e excluíram-se estudos de revisão, tesese editoriais. Dos 69 materiais encontrados, 14 foram incluídos após análise dos critérios de inclusão eexclusão. Da análise desses materiais, três categorias temáticas emergiram: percepção dos usuários, práticas profissionais e políticas públicas. Na percepção dos usuários, os estudos revelaram avanços em termos de personalização do espaço do paciente, atendendo a sua necessidade de pertencimento. Já em práticas profissionais, destacaram-se a importância do trabalho interdisciplinar e condutas que ora favorecem a autonomia do paciente, contribuindo para a reinserção social efetiva, ora focam na comodidade para os profissionais e não no desenvolvimento psicossocial dos
pacientes. Por fim, em políticas públicas, destacaram-se como mecanismos de desinstitucionalização o Programa de Volta para Casa, os Serviços de Residências Terapêuticas e o Centro de Atenção Psicossocial. Conclui-se que o desafio da desinstitucionalização relaciona-se a fragmentação entre referenciais teóricos e práticas profissionais. Embora as políticas públicas ofereçam subsídios teóricos, sua operacionalização carece da implantação efetiva de serviços e equipamentos substitutivos do hospital.Ainda, a formação profissional exige a reflexão sobre o saber-fazer em saúde mental, de modo que as práticas sejam comprometidas com a reinserção social, processos de protagonismo e emancipação dos usuários.
Palavras-chave: saúde mental. política de saúde. desinstitucionalização.
ABSTRACT
The aim of this study was to analyze the challenges of deinstitutionalization in mental health within thecontext of brazilian public policies through an integrative review of the literature from 2018 to 2022 using databases such as SciELO, BIREME, EBSCO, and MEDLINE with the following keywords: public policies, mental health, deinstitutionalization, CAPS, and RAPS. The inclusion criteria encompassed articles addressing deinstitutionalization mechanisms proposed in brazilian public policy,while excluding review studies, theses, and editorials. Out of 69 materials found, 14 were included afterapplying inclusion and exclusion criteria. From the analysis of these materials, three thematic categories emerged: user perceptions, professional practices, and public policies. In user perceptions, the studies revealed progress in terms of personalizing the patient's environment, meeting their need for belonging.In professional practices, the importance of interdisciplinary work and behaviors that either promote patient autonomy, contributing to effective social reintegration, or focus on professional convenience rather than the psychosocial development of patients was highlighted. Lastly, in public policies, mechanisms of deinstitutionalization such as the "return home program," therapeutic residency services, and the psychosocial care center stood out. In conclusion, the challenge of deinstitutionalization is related to the fragmentation between theoretical frameworks and professional practices. While public policies provide theoretical foundations, their operationalization lacks the effective implementation of substitute hospital services and equipment. Furthermore, professional training necessitates reflection onthe know-how in mental health to ensure that practices are committed to social reintegration, user empowerment, and emancipation.
Keywords: mental health; health policy; deinstitutionalization.
RESUMEN
El objetivo de este estudio fue analizar los desafíos de la desinstitucionalización en salud mental en el contexto de las políticas públicas brasileñas a través de una revisión integrativa de la literatura entre 2018 y 2022 en bases de datos como SciELO, BIREME, EBSCO y MEDLINE, utilizando palabras clave como políticas públicas, salud mental, desinstitucionalización, CAPS y RAPS. Los criterios de inclusiónabarcaron artículos que trataran mecanismos de desinstitucionalización propuestos en la política públicabrasileña, excluyendo estudios de revisión, tesis y editoriales. De los 69 materiales encontrados, se incluyeron 14 después de aplicar los criterios de inclusión y exclusión. Del análisis de estos materiales surgieron tres categorías temáticas: percepciones de los usuarios, prácticas profesionales y políticas públicas. En las percepciones de los usuarios, los estudios revelaron avances en términos de personalización del entorno del paciente, satisfaciendo su necesidad de pertenencia. En las prácticas profesionales, se destacó la importancia del trabajo interdisciplinario y de comportamientos que promueven la autonomía del paciente, contribuyendo a la reinserción social efectiva, o que se centran en la comodidad profesional
en lugar del desarrollo psicosocial de los pacientes. Por último, en las políticas públicas, se destacaron mecanismos de desinstitucionalización como el "Programa de Regresoa Casa", los Servicios de Residencias Terapéuticas y el Centro de Atención Psicosocial. En conclusión,el desafío de la desinstitucionalización se relaciona con la fragmentación entre marcos teóricos y prácticas profesionales. Aunque las políticas públicas proporcionan fundamentos teóricos, su operacionalización carece de la implementación efectiva de servicios y equipos hospitalarios sustitutos. Además, la formación profesional requiere reflexionar sobre el saber-hacer en salud mental para garantizar que las prácticas estén comprometidas con la reinserción social, el empoderamiento de los usuarios y su emancipación.
Palabras clave: salud mental; política de salud; desinstitucionalización.
Os manicômios foram criados para serem um lugar onde as pessoas portadoras de transtornos mentais receberiam tratamento adequado. No entanto, passaram a ser locais de tortura, lugar para onde mandavam pessoas que ameaçavamo padrão socialmente imposto, e, por vezes, até mesmo sem terem sequer um diagnóstico, justificando-se tais condutas como formas de limpeza social e visando a exclusão do convívio social de pessoas que tivessem comportamentos considerados inapropriados e indesejáveis (Figueirêdo, Delevati & Tavares, 2014).
Nesse contexto, os manicômios passaram a se constituir como locais inadequados ao cuidado, com superlotação, falta de saneamento, violência e muitos óbitos. Situações precárias foram identificadas em vários hospitais psiquiátricos no mundo, levantando questionamentos a respeito dessas situações (Figueirêdo, Delevati & Tavares, 2014).
Em 1970, o Brasil estava passando por uma ditadura e existiam muitos movimentos em prol da liberdade (Almeida, 2019). A reforma sanitária foi um dos movimentos responsáveis por trazer a luta antimanicomial para área da saúde. Nesse período, foram levantadas muitas críticas a respeitodo modelo manicomial, sobre a forma como essas pessoaseram tratadas e sobre a mercantilizaçãoda loucura (mais interessada nos ganhos capitalistas, do que no tratamento da doença em si) (Sampaio & Bispo-Junior, 2021b).
Como consequência de tais questionamentos, surgiu o movimento da Reforma Psiquiátrica, que marcou a luta pelo fim dos manicômios. Franco Basaglia, psiquiatra italiano defensor daPsiquiatria Democrática, foi um nome marcante neste movimento, que buscava um novo olhar sobre o sujeito, considerando sua individualidade e a sua forma total de ser, tendo como objetivoum trabalho de reinserção social do paciente psiquiátrico (Sampaio & Bispo-Junior, 2021b).
Em 1979, Franco veio para o Brasil participar do III Congresso Mineiro de Psiquiatria, reforçandoo movimento da luta antimanicomial e denunciando o que acontecia no Hospital Colônia de Barbacena diante de diversas classes, como psiquiatras, assistentes sociais, enfermeiros, psicólogos, terapeutas, políticos, professores, estudantes e pessoas comuns, uma vez que a Reforma também defendia o trabalho interdisciplinar e não apenas a simples presença desses profissionais, massim a valorização do seu trabalho (Serapioni, 2019).
Na década de 80, em reflexoa reforma psiquiátrica italiana, começaram a acontecer mudanças expressivas nesse sistema asilar. Neste momento, também surgiram as primeiras alternativas extra hospitalares, como os Centros de Atenção Psicossocial (CAPS) e os Núcleos de Atenção Psicossocial (NAPS), caracterizando a Reforma Psiquiátrica Brasileira, diversificando as estratégias de cuidado em saúde mental (Figueirêdo, Delevati & Tavares, 2014). Com a consolidação da Constituição Federal em 1988, surge o Sistema Único de Saúde (SUS), reorganizando toda a proposta de cuidado à saúde (Brasil, 1990). Com isso, alternativas extra
hospitalares para atendimento a pessoas portadoras de transtornos mentais foram se disseminando pelo Brasil, tornando o tratamento mais acessível (Sampaio & Bispo-Junior, 2021b).
Um grande marco da reorganização do modelo de atenção psicossocial aconteceu com a promulgaçãoda Lei nº 10.216, de 06 de abril de 2001, que reorientou o modelo de atenção psicossocial e estabeleceuos direitos das pessoas portadoras de transtornos mentais. Um ponto importante de que trata a referidalei diz respeito à indicação de internação psiquiátrica apenas quando os recursos extra-hospitalares se mostrarem insuficientes e a proibição da internação de pacientes em instituições com características asilares.
Posteriormente, a portaria 3.088, de 23 de dezembro de 2011, criou a Rede de Atenção Psicossocial (RAPS), estabelecendo um cuidado em saúde mental de base territorial e comunitária, com objetivos que incluem a proteção dos direitos humanos e cidadania, garantia de acesso a serviços em diferentes pontos de atenção da rede, promoção de cuidado integral, diversificado e humanizado, bem como a necessidade de educação permanente dos trabalhadores da saúde mental. Com isso, estabeleceram-se estratégias de cuidado em saúde mental que perpassam os diferentes níveis de atenção à saúde (primário, secundário e terciário).
A diversificação de serviços e estratégias de cuidado à saúde mental na atenção básica se estabelece com atendimentos realizados nas Unidades Básicas de Saúde (UBS), com foco em promoção, prevenção e cuidado em saúde mental, bem como estratégias de redução de danos. Além disso, também oferecem estratégias específicas, como as equipes de consultório de rua destinadas à população em situação de rua, pessoas portadoras de transtornos mentais e com consumo de substâncias e serviços de atenção residencial transitória, como os centros deconvivência. No nível secundário, as diferentes modalidades de CAPS organizam a atenção. No que tange ao atendimento hospitalar, tem-se como dispositivos da rede o Serviço Médico de Urgência (SAMU) e pronto- atendimento de hospitais gerais, Unidades de Pronto Atendimento 24hs (UPA), enfermarias especializadas em hospitais gerais e os hospitais psiquiátricos (Portaria 3.088 de 23 de dezembro de 2011).
Outros pontos de atenção da RAPS são os serviços de urgência e emergência e os de atenção residencial de caráter transitório, entre os quais destacam-se as unidades de acolhimento e comunidades terapêuticas (CT), as quais ofertam cuidados a pessoas com transtornos decorrentesdo uso de álcool e outras drogas de modo contínuo e integral por até 9 meses. Além disso, a política conta com estratégias de desinstitucionalização, caracterizadas pelos Serviços Residenciais Terapêuticos (SRT), os quais acolhem na comunidade e oferecem moradia para egressos de internação de longa permanência (2 anos ou mais ininterruptos) de hospitais psiquiátricos e hospitais de custódia (Portaria 3.088 de 23 de dezembro de 2011). O Programa de Volta para Casa (PVC), instituído pela Lei 10.708 de 31 de julho de 2003, é um importante aliado para as práticasde desinstitucionalização, pois oferece um auxílio financeiro para pacientes egressos de internações, contribuindo para o processo de reinserção social.
Entre as diretrizes da RAPS está respeitar os direitos humanos, visando, desse modo, a promoçãode autonomia e contribuindo para o processo de desinstitucionalização. Além disso, busca promover a equidade, considerando os determinantes de saúde que interferem de maneira direta no acesso à saúde e o combate a estigmas e preconceitos. Por conseguinte, é diretriz da RAPS tambémgarantir o acesso e qualidade de seus serviços, ofertando suporte multiprofissional e atenção humanizada, o que permite uma diversificação das estratégias adotadas no tratamento dos pacientes (Portaria 3.088 de 23 de dezembro de 2011).
Os serviços da RAPS devem estabelecer ações intersetoriais, buscando prover um tratamento integral. Para isso, um trabalho em rede deve acontecer entre diferentes serviços, possibilitandoa formação de vínculos de cooperação entre eles e a inserção e reintegração dos usuários por esse território. Com isso, o processo de desinstitucionalização ganha forças, considerando-se que se promove autonomia e desenvolvimento de habilidades nos usuários (Amarante, 2011).
Todavia, um grande desafio das ações intersetoriais está no diálogo entre os diferentes serviços que compõe a rede, uma vez que não basta apenas ter outros locais para os quais encaminhar pacientes, é preciso que o cuidado seja articulado e as responsabilidades compartilhadas em diferentes níveis de atenção e considerando-se às necessidades dos pacientes (Silva, Olschowsky,Silva, Pavani & Wetzel, 2019; Romagnoli, Amorim, Severo & Nobre, 2017).
As mudanças nas políticas públicas de saúde mental são relativamente recentes e abriram espaço para se repensar o cuidado aos transtornos mentais. Porém, sabe-se que esse caminho de mudança não é linear, sendo marcado por avanços, desafios e retrocessos (Almeida, 2019; Onocko- Campos, 2019). Nesse sentindo, este estudo pretende contribuir para o desenvolvimento do conhecimento acerca dos desafios enfrentados em relação ao processo de desinstitucionalização em saúde mental no contexto das políticas públicas brasileiras nos últimos 5 anos.
Este estudo objetivou revisar a literatura acerca dos desafios na desinstitucionalização em saúde mental no contexto das políticas públicas brasileiras. Como objetivos específicos, estabeleceu-se descrever as práticas profissionais desenvolvidas no contexto das políticas públicas brasileiras e caracterizar a percepção dos usuários sobre o processo de desinstitucionalização.
Tratou-se de uma revisão integrativa da literatura acerca da temática dos desafios da desinstitucionalização em saúde mental no contexto das políticas públicas brasileiras. Inicialmente, procedeu-se a uma busca preliminar na literatura, de modo que fosse possível elaborar uma pergunta de pesquisa clara, precisa e viável (Gil, 2021).
Posteriormente, seguindo-se as seis etapas preconizadas para desenvolvimento de uma revisão integrativa (Souza, Dias & Carvalho, 2010), definiu-se como pergunta de pesquisa: quais os desafios da desinstitucionalização em saúde mental no âmbito das políticas públicas brasileiras?
Na segunda etapa, foi realizada uma pesquisa bibliográfica nas bases de dados Scielo, EBSCO, MEDLINE e BIREME, buscando por trabalhos que abordassem sobre a desinstitucionalização e seus desafios frente às políticas públicas brasileiras. A busca foi realizada no período de 06 a 08de abril de 2023. Nela, utilizaram-se as combinações de descritores: saúde mental, RAPS, CAPS, desinstitucionalização e políticas públicas. Além disso, selecionaram-se artigos publicados nos últimos 5 anos, utilizando-se o período de 2018 a 2022 como filtro nas buscas nas bases de dados.
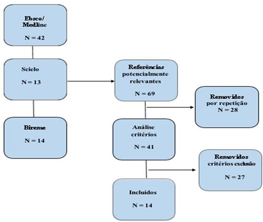
Como critérios de inclusão, os artigos deveriam abordar mecanismos de desinstitucionalização proposto nas políticaspúblicas em saúde mental no Brasil. Foram excluídos dessa revisão, artigosde revisão de literatura e editoriais, teses e dissertações e materiais que não puderam ser resgatados na íntegra. A Figura 1 apresenta o fluxograma de inclusão e exclusão dos materiais nessa revisão.Foram encontradas 69 referências potencialmente relevantes e removidos 28 artigos por repetição, sendo 41 materiais submetidos aos critérios de inclusão e exclusão, totalizando, ao final, 14 artigos incluídos e que constituíram a base para apresentação dos resultados.
A análise dos artigos incluídos ocorreu de forma qualitativa, por meio da leitura dos artigos e categorização dos materiais encontrados (Bardin, 2011). Três temáticas emergiram dos dados: percepção dos usuários, práticas profissionais e políticas públicas.

Fonte: autoria própria.
A caracterização dos materiais incluídos nesta revisão encontra-se no Quadro 1. Por meio dele, observou-se que a maioria dos estudos foi publicada em revistas de caráter multidisciplinar, como Ciência & Saúde Coletiva e Saúde e Sociedade, sugerindo que a atuação nas políticas públicas de saúde mental é prática interdisciplinar, o que corrobora para a ideia de que as maiores contribuições advêm desse tipo de revista. Além disso, foi possível perceber que o maior número de contribuições foi do ano de 2022 (6 artigos), evidenciando que tratam-se de pesquisas recentes.
No que se refere à caracterização metodológica dos artigos incluídos na revisão, todos foram de enfoque qualitativo, com metodologias variadas como estudos documentais, método cartográfico, observações,questionários, entrevistas, grupo focal e relatos de experiências. Os participantes dos estudos foram principalmente usuários de serviços como SRT e CAPS, bem como Programa de Volta para Casa, além de profissionais e gestores de serviços de saúde mental. No ano de 2020, nenhuma publicação foi encontra e apenas uma foi realizada em 2018.
Nº | Referência | Título | Revista |
1 | Massa, Bessoni & Moreira (2022) | Entre o passadoe o futuro: o queo presente dos beneficiários do Programa de Volta para Casa ensina sobre o programa. | Ciência & Saúde Coletiva |
2 | Honorato (2022) | Avante Luta Antimanicomial, ocupemos os planos diretoresdas cidades. | Ciência & SaúdeColetiva |
3 | Silva (2022) | Tecer ninhos, ousar voos: a produção de multiplicidades nos territórios deusuários de um Centro de Atenção Psicossocial. | Ciência & SaúdeColetiva |
4 | Bessoni, Capistrano, Silva, Koosah, Cruz& Lucena (2019) | Narrativas e sentidos do Programa de Volta para Casa:voltamos, e daí? | Saúde e Sociedade |
5 | Guerrero, Bessoni, Cardoso, Vaz & Badaró (2019) | O Programa de Volta para Casa na vida cotidiana dos seus beneficiários. | Saúde e Sociedade |
6 | Bongiovanni & Silva (2019) | Desafios da desinstitucionalização no contextodos serviços substitutivos de saúde mental. | Psicologia & Sociedade |
7 | Frazatto & Fernandes (2021) | Práticas do CAPSI e o desafio da desinstitucionaliz ação. | Psicologia Revista |
8 | Silva, EspíritoSanto & Seixas (2022) | Desinstitucionalização como conceito em disputa: compreensão dos profissionais de um Centro de Atenção Psicossocial. | Revista Enfermagem UERJ |
9 | Morais, Guimarães; Alves & Monteiro (2021) | Produção do cuidado na atenção psicossocial: visita domiciliar como tecnologia de intervenção no território. | Ciência & Saúde Coletiva |
10 | Sampaio & Bispo Júnior (2021) | Dimensão epistêmica da Reforma Psiquiátrica Brasileira: significados degestores, profissionais e usuários. | Interface |
11 | Silva, Cardoso, Bessoni, Peixoto, Rudá, Silva & Branco (2022) | Modos de autonomia em Serviços Residenciais Terapêuticos e sua relação com estratégias de desinstitucionalização. | Ciência & Saúde Coletiva |
12 | Medeiros & Moreira (2022) | Os sentidos dos cuidados emsaúde mental a partir de encontros e relatos de usuários de um CAPS. | Saúde e Sociedade |
13 | Leitão, Brunetta & Leitão- Filho (2018) | Vidas esquecidas: reformapsiquiátrica, dignidade e desinstitucionalização. | Revista Jurídica |
14 | Massa e Moreira (2019) | Vivências de cuidado em saúde de moradores de Serviços Residenciais Terapêuticos. | Interface |
Fonte: autoria própria.
Os artigos incluídos nesta revisão permitiram compreender como os usuários dos serviços de saúde mental percebem as práticas de desinstitucionalização. Massa e Moreira (2019) trazem que os moradores das residências terapêuticas reconhecem a condição de exclusão social que viveram, porém após passarem por um programa de reabilitação social, passaram a se perceber como cidadãos, com autonomia e consciência sobre seus próprios direitos. Isso lhes permite encontrar seu próprio espaço e um novo lugar na sociedade, afastando-se do estigma da doença. Além disso,essa nova vivência engloba olhar para a importância das atividades de autocuidado, alimentação adequada, o descanso necessário, uso adequado de medicamentos e atividades para lazer e cultura.
Complementarmente, Silva (2022), em um estudo com pacientes que considerou os espaços de referência ou de frequentação cotidiana desses usuários, concluiu que eles têm necessidade de queas cidades se transformem e possam desenvolver novas políticas públicas que os deem suporte nas demais esferas de suas vidas, possibilitando o surgimento de novas formas de convivência e da produção da diferença, superando o isolamento histórico imposto anteriormente e fortalecendo o processo de desinstitucionalização.
Além disso, Sampaio (2021) aponta que os usuários de serviços de saúde mental entendem que a partir da reforma psiquiátrica brasileira, seria possível uma nova vida, com novas oportunidadese uma melhor qualidade de vida. Para os usuários, o CAPS é o equipamento que possui um papel fundamental na desinstitucionalização, transformando sua vida cotidiana (Medeiros & Moreira, 2022).
Considerando-se os pontos de atenção preconizados na política de saúde mental (Portaria 3.088 de 23 de dezembro de 2011), encontrou-se um destaque para os SRTs e o CAPS, além do Programa de Volta para Casa (Lei nº 10.708, de 31 de julho de 2003).
Com o suporte financeiro proporcionado pelo PVC, os usuários buscam se (re)inserir na sociedade, fazendo com que o programa seja facilitador dessa inserção, uma vez que o auxílio possibilita que o usuário acesse bens pessoais, cuidados clínicos, culturais e assistenciais conforme a sua necessidade (Bessoni et al., 2019).
No entanto, observa-se que os usuários do programa apresentam dificuldades com relação ao controle financeiro, gerando dificuldades para sanar necessidades básicas e sustento da moradia (Guerreiroet al., 2019). Por meio dessa percepção, é possível compreender que o PVC deveria constituir- se em um estímulo para desenvolvimento de novas políticas públicas em outros âmbitos essenciais para a autonomia do usuário, como a educação, o que favoreceria um melhor desempenho com relação a autogestão do dinheiro e controle financeiro do beneficiário (Massa, Bessoni & Moreira, 2022).
Além disso, segundo Silva et al. (2022), os SRTs são responsáveis também pelo desenvolvimentoda autonomia do usuário, tal qual o PVC. Para alcançar esse objetivo, usam da intersetorialidade para desenvolver suas atividades, por meio da promoção de vínculos entre usuário e comunidade/comércio, por exemplo. Nesse sentido, essa ação contribui para o desenvolvimento da autonomia, cabendo aos profissionais capacitados do serviço realizarem esse intermédio.
Com relação à interlocução da Política de Saúde Mental com outras políticas públicas, Honorato (2022) levanta a importância dos Planos Diretores Participativos (PDPs), os quais podeminfluenciar não apenas na definição de parâmetros urbanísticos, mas, também, em estratégias, metas e diretrizes que afetam inclusive a Saúde Mental. Nesse sentido, aponta que mudanças político-ideológicas de gestão pública podem impactar no planejamento e gestão de SRT, o que sugere a necessidade de reconhecimento dos SRT como uma questão habitacional de modo a integrar diferentes políticas públicas e preservar os direitos dos portadores de transtornos mentais.
No que se refere à atenção especializada, Medeiros e Moreira (2022) destacam o papel fundamental do CAPS na desinstitucionalização, uma vez que se compromete com os direitos, cuidados e com a autonomia de seus usuários, caracterizando-se como uma estratégia que buscaa singularização e subjetividade dos processos terapêuticos, construindo sentido na relação de cuidado com os usuários e possibilitando a transformação de sua vida cotidiana.
Segundo Bongiovanni e Silva (2019), o CAPS se destacou como um novo lugar para a loucura, para a construção de novas práticas de cuidado em Saúde Mental e para que o modelo manicomial não se perpetuasse mais, pois é incontestável a importância do CAPS no tocante à oferta de serviços substitutivos à internação, principalmente pela sua proposta de cuidado integral em liberdade.
No que se refere às limitações do atendimento no CAPS, foi possível compreender que o trabalhovai além da atuação dentro da própria instituição, permeando diferentes aspectos e necessidades dos indivíduos, permitindo uma visão ampla de seu contexto. No entanto, o trabalho esbarra na faltade estrutura, como disponibilidade de um carro para locomoção e transporte e em resistência de
pacientes/familiares que não querem, por exemplo, receber visita domiciliar, por acharem invasiva e/ou desnecessária (Morais, Guimarães, Alves & Monteiro, 2021).
Visto isso, foi possível observar que, ainda que hoje se busque a desinstitucionalização, a produção de novas formas de institucionalização continua acontecendo. Conforme Bongiovanni e Silva (2019), as ações não podem se restringir a um único serviço, sendo necessário que o usuário possa transitar entre diferentes espaços no território de cuidado. Nesse sentido, destaca- se que nessa revisão não foram encontradas menções a outros pontos de atenção da RAPS além dos acima mencionados, o que pode sugerir fragilidades na maneira como a política pública tem sido desenvolvida. Conclui-se, portanto, que a intersetorialidade e a ampliação dos espaços de cuidado à saúde mental são um importante desafio no tocante à implementação das políticas públicas.
Apesar dos grandes avanços promovidosa partir da Reforma Psiquiátrica Brasileira, ainda se encontra dificuldade por parte dos profissionais em atuar de modo a favorecer a desinstitucionalização. Nota-se que muitos casos crônicos acabam sendo acompanhados por um único serviço, culminando numa prática baseada em dependência e tutela, e, consequentemente,na manutenção da prática manicomial (Bongiovanni & Silva, 2019). Nota-se, ainda, que os profissionais carecem de preparo adequado para as demandas de saúde mental, devido a manutenção de práticas manicomiais, embora os profissionais habitualmente saibam o significado da Reforma Psiquiátrica Brasileira (Sampaio;Bispo-Junior, 2021a).
Frazatto e Fernandes (2021) apontam para uma dificuldade importante no tocante ao matriciamento em saúde mental e a dificuldade de se definir as obrigações de cada um dos profissionais envolvidos nos casos, o que implica dificuldades com relação ao trabalho intersetorial.
Apesar das dificuldades no saber-fazer alicerçado no que preconiza a política, encontram-se profissionais que conseguem refletir sobre ela e reconhecem a necessidade de mudança das práticas, demonstrando disposição para aprender (Sampaio;Bispo-Junior, 2021a). Silva, EspíritoSanto e Seixas (2022) pontuam que a visão dos profissionais da saúde mental tem se expandido e isso pode contribuir para que práticas condizentes com o ideal da política pública possam ser implementas, favorecendo a desinstitucionalização efetiva dos usuários.
É importante que o profissional da saúde mental esteja aberto a novas estratégias e novas formasde cuidar, para que, assim, seja possível continuar combatendo as práticas manicomiais, com o objetivo de ofertar reintegração e possibilidade de novas relações para os sujeitos, dando lugar para um tratamento que contemple o vínculo e a empatia, fundamentado na autonomia e na inserção social, reconhecendo o sujeito além da patologia (Sampaio;Bispo-Junior, 2021a).
Desde a promulgação da Portaria 3.088 de 23 de dezembro de 2011, progressos foram feitos nos ambientes de cuidado à saúde mental, que progressivamente deixaram de ser um lugar desegregação e opressão, rompendo com o modelo hospitalocêntrico, para um lugar desinstitucionalizante, que tem como compromisso a emancipação, inclusão e independência dos usuários de saúde mental.
A percepção dos usuários denota uma compreensão de que a reforma psiquiátrica possibilita novos espaços de cuidado, inserção social e novas forma de existir (Massa & Moreira, 2019; Sampaio, 2021; Silva, 2022). O cuidado em liberdade abre espaço para a singularidade da vivência, deixando de lado a despersonalização que ocorria nos manicômios e permitindo a reinserção na sociedade
com a dignidade que lhe é devida, devolvendo sua cidadania e participação social (Conselho Federal de Psicologia, 2022).
A importância da avaliação de cada usuário e a criação de um projeto terapêutico singular (PTS) que considere as necessidades e potencialidades do usuário está estabelecida na política de saúde mental (Portaria 3.088 de 23 de dezembro de 2011). Além disso, mecanismos da Política Nacionalde Humanização – PNH - (2013), como ambiência, clínica ampliada e defesa dos direitos dos usuários, fortalecem o olhar integral para os usuários de serviços de saúde mental, pois suscita novas formas de produzir saúde, uma vez que humanizar se traduz na inserção das diferenças e do cuidado, sendo construída de forma coletiva.
Embora a política pública ofereça referenciais para a estruturação da Rede de Atenção Psicossocial, encontra-se dificuldades importantes na execução dos serviços descritos na política e, em especial, com a prática intersetorial (Frazatto & Fernandes, 2021). A literatura tem apontado que isso se relaciona com uma dificuldade para articulação e co-responsabilização entre os serviços da rede (Silva,Olschowsky, Silva, Pavani & Wetzel, 2019; Romagnoli, Amorim, Severo & Nobre, 2017).
A literatura aponta que durante o percurso de consolidação e implementação da política pública de saúde mental, o processo de desinstitucionalização se deu de for gradativa, com progressiva redução dos leitos psiquiátricos e o aumento da oferta de serviços substitutivos como o CAPS e novos incentivos como o PVC (Almeida, 2019).
Notou-se que a execução de algumas estratégias esbarra em questões estruturais como falta de carros para locomoção, dificuldades em realizar as visitas e afins (Morais et al., 2021). No tocanteaos SRT e o PVC, encontra-se como limitação o fato de que os usuários têm dificuldades com a autogestão, o que inclui a administração de recursos financeiros (Guerreiro et al., 2019).
Serviços como o CAPS e SRT’s, bem como o PVC têm um papel fundamental na desinstitucionalização, transformando a vida cotidiana dos pacientes, promovendo socialização, reinserção, autonomia e a cidadania do usuário de saúde mental (Massa & Moreira, 2019; Sampaio, 2021; Silva, 2022). Todavia, observa-se que nem sempre as práticas profissionais favorecem a autonomia do usuário, uma vez que algumas delas, ao invés de dar suporte e se alicerçarem no “fazer com o usuário”, utilizam-se de estratégias de “fazer por eles”, o que não contribui para seu protagonismo e emancipação.
Observa-se que, embora sempre seja possível repensar uma Política Pública, neste momento, as principais dificuldades estão atreladas a maneira como elas são implementadas na prática. Emboraa Política Pública de Saúde Mental preconize diversos pontos de atenção (Portaria 3.088 de 23 de dezembro de 2011), esse estudo encontrou menção apenas a trabalhos desenvolvidos no CAPS, SRT e subsídios do PVC (Bongiovanni & Silva, 2019). Isso vai de encontro a dados de outros estudos que apontam que em muitas regiões, o CAPS se apresenta como o único serviço comunitário ofertado (Onocko-Campos, 2019).
A desinstitucionalização visa a reforma do sistema de cuidados de saúde mental em favor de serviços comunitários e de apoio (Portaria 3.088 de 23 de dezembro de 2011). Pensando acerca das práticas profissionais, é possível enxergar várias lacunas e desafios como a falta de recursos financeiros (para determinados investimentos, desenvolvimento e treinamentos desseprofissionais) e a carência de serviços comunitários (que por vezes, são insuficientes ou inexistentes) (Almeida, 2019; Onocko-Campos, 2019). Além disso, também se nota treinamento inadequado e falta de preparação dos profissionais para as demandas em saúde mental, visto que ainda acontecem práticas manicomiais (Sampaio& Bispo-Junior, 2021a).
Nesse sentido, é importante destacar que a própria Portaria 3.088 de 23 de dezembro de 2011 preconiza a educação permanente dos profissionais de saúde mental, bem como também se conta com a Política Nacional de Educação Permanente em Saúde (2018).
No que se refere à orientação de profissionais acerca de suas práticas em serviços de saúde mental, cabe mencionar dois materiais recentes, o Instrutivo Técnico da Rede de Atenção Psicossocial (Raps)no Sistema Único de Saúde (SUS) (2022), que oferece orientações específicas para implementação da Rede de AtençãoPsicossocial e, no campo da psicologia, dispõe-se de referências técnicas paraa atuação de psicólogos em Centros de Atenção Psicossocial (CAPS). Múltiplas são as possibilidades de atuação da psicologia nesse contexto e elas podem incluir avaliação e diagnóstico, atendimento clínico individual ou grupal, atendimento psicossocial, elaboração de PTS, colaboração em equipe multidisciplinar e visitas domiciliares, bem como ações de prevenção e promoção da saúde mental na atenção básica (Conselho Federal de Psicologia, 2022).
Por fim, cabe reforçar que para que seja possível uma prática que realmente se alinhe aos desafiose necessidades da desinstitucionalização, é preciso investir em mecanismos como a Política Nacional de Educação Permanente em Saúde (2018).
A dicotomia avanços e desafios está presente na operacionalização da política pública de saúde mental.A reforma psiquiátrica trouxe alicerces teóricos para a mudança das práticas de cuidado, mas essas ainda encontram resquícios de uma cultura anterior, promovendo desafios para a implementação da política pública.
Embora diferentes pontos de atenção sejam preconizados na RAPS, nota-se importante dificuldade com relação à carência de recursos comunitários preconizados na política pública, ao trabalhointersetorial e a articulação e co-responsabilização dos serviços.
Os referenciais teóricos para atuação profissional, especialmente no campo da psicologia, estão disponíveis, porém, deve-se considerar que se trata de documentos vivos e que devem ser sensíveis aos desafios da prática profissional e ao olhar integral para os usuários, possibilitando a construção coletiva de instrumentais técnicos que melhor atendam a essa demanda. O caminho para um novo olhar sobre as práticas em saúde mental deve passar, indissociavelmente, pelo fomento da Educação Permanente em Saúde.
Almeida, J. M. C. (2019). Política de saúde mental no Brasil: o que está em jogo nas mudanças em curso. Cadernos de Saúde Pública, 35, (11), pp. 1- 6. Recuperado de https://www.scielosp.org/article/csp/2019.v35n11/e00129519/#
Amarante, P. (2011). Saúde mental e atenção psicossocial. 3. ed. Rio de Janeiro:Editora Fiocruz. Arbex, D. (2013). Holocausto brasileiro. 1. ed. São Paulo: Geração Editorial.
Bardin, L. (2011). Análise de conteúdo. São Paulo: Edições 70.
Bessoni, E., Capistrano, A., Silva, G., Koosah, J., Cruz, K., & Lucena, M. (2019). Narrativas esentidos do programa de volta para casa: voltamos, e daí? Saúde e Sociedade, 28, (3), pp. 40-
53. Recuperado de https://www.scielo.br/j/sausoc/a/vdkRVSz8kXHr76DR5SKzndG/
Bongiovanni, J., & Silva, R. A. N. (2019). Desafios da desinstitucionalização no contexto dos serviços substitutivos de saúde mental. Psicologia & Sociedade, 31, p. 1-14. Recuperado de Recuperado de https://www.scielo.br/j/psoc/a/YFnTTYRn8FbH9s5JWmYfx9B/?lang=pt.
Borges, C. F., & Baptista, T. W. F. (2008). O modelo assistencial em saúde mental no Brasil: a trajetória da construção política de 1990 a 2004. Caderno Saúde Pública, 24, (2), pp. 456-468.
Recuperado de
https://www.scielosp.org/article/ssm/content/raw/?resource_ssm_path=/media/assets/csp/v24n2/
24.pdf.
Carvalho, L. G. P., Moreira, M. D. S., Rézio, L. A.; & Teixeira, N. Z. F. (2012). A construção deum Projeto TerapêuticoSingular com usuário e família: potencialidades e limitações. O Mundo daSaúde, 36, (3), pp. 521-525. Recuperado
de https://bvsms.saude.gov.br/bvs/artigos/mundo_saude/construcao_projeto_terapeutic o_singular_usuario.pdf.
Conselho Federal de Psicologia (2022). Referências técnicas para atuação de psicólogas (os) no CAPS
— Centro de Atenção Psicossocial / Conselho Federal de Psicologia, Conselhos Regionais de Psicologia, Centro de Referência Técnica em Psicologia e Políticas Públicas – ed. rev. — Brasília: CFP. Recuperado de https://site.cfp.org.br/wp-content/uploads/2022/07/crepop_CAPS_web.pdf
Figueirêdo, M. L. R., Delevati, D. M., & Tavares, M. G. (2014). Entre loucos e manicômios: história da loucura e a reforma psiquiátrica no Brasil. Ciências humanas e sociais, 2, (2), pp. 121-136. Recuperado de https://1library.org/document/y4ekpo9q-entre-loucos-manicomios- historia- loucura-reforma-psiquiatrica-brasil.html.
Frazatto, C. F., & Fernandes, J. C. (2021). Práticas do CAPS I e o desafio da desinstitucionalização. Psicologia Revista, 30, (1), pp. 54–75. Recuperado de https://revistas.pucsp.br/index.php/psicorevista/article/view/44070.
Galvão, M.C.R., & Ricarte, I. L. M. (2019). Revisão sistemática da literatura: conceituação, produção e publicação. Logeion: Filosofia da Informação, 6, (1), pp. 57–73. Recuperado de https://revista.ibict.br/fiinf/article/view/4835. Acesso em: 9 mar. 2023.
Gil, A. C. (2021). Como elaborar projetos de pesquisa. 7. ed. Rio de Janeiro: Atlas.
Guerreiro, A. V. P., Bessoni, E. A., Cardoso, A. J. C., Vaz, B. C., Braga-Campos, F. C., & Badaró,
M. I. M. (2019). O programa de volta para casa na vida cotidiana de seus beneficiários. Saúde e Sociedade, 28, (3), pp. 11–20. Recuperado de https://www.scielo.br/j/sausoc/a/Cv5npndWw4qTTkBgZZxMCrP/
Honorato, G. L. T. (2022). Avante luta antimanicomial, ocupemos os planos diretores das cidades. Ciência & Saúde Coletiva, 27, (1), pp. 27-38. Recuperado de https://www.scielosp.org/article/csc/2022.v27n1/27-38/.
Instrutivo Técnico da Rede de Atenção Psicossocial (Raps) no Sistema Único de Saúde (SUS). (2022). Ministério da Saúde. Brasília, DF: Ministério da Saúde. Recuperado de https://bvsms.saude.gov.br/bvs/publicacoes/instrutivo_tecnico_raps_sus.pdf
Lei nº 10.216, de 6 de abril de 2001. (2001, 6 de abril). Dispõe sobre a proteção e os direitos das pessoas portadoras de transtornos mentais e redireciona o modelo assistencial em saúde mental. DiárioOficial da União. Recuperado de https://www.planalto.gov.br/ccivil_03/leis/leis_2001/l10216.htm.
Lei nº 10.708, de 31 de julho de 2003. (2003, 31 de julho). Institui o auxílio-reabilitação psicossocial para pacientes acometidos de transtornos mentais egressos de internações. Diário Oficial da União. Recuperado de http://www.planalto.gov.br/ccivil_03/leis/2003/l10.708.htm
Leitão, A. S., Brunetta, C., & Leitão-Filho, F. S. S. (2018). Vidas esquecidas: reforma psiquiátrica, dignidade e desinstitucionalização. Revista Jurídica, 4, (53), pp. 255-274. Recuperado de http://revista.unicuritiba.edu.br/index.php/RevJur/article/view/3218.
Lobosque, A. M. (2018). Foucault e a luta antimanicomial brasileira: uma intensa presença. Psicol. rev., 24, (1), pp. 324-336. Recuperado de http://pepsic.bvsalud.org/scielo.php?script=sci_arttext&pid=S1677- 11682018000100023&lng=pt&nrm=iso.
Massa, P. A., Bessoni, E.A., & Moreira, M. I. B. (2022). Entre o passado e o futuro: o que o presente dos beneficiários do programa de volta para casa ensina sobre o programa. Ciência & Saúde Coletiva, 27 (1), pp. 79-88. Recuperado de https://www.scielo.br/j/csc/a/JXmZWdqy9pgXh4y3PrY9jqx/?lang=pt.
Massa, P. A., & Moreira, M. I. B. (2019). Vivências de cuidado em saúde de moradores de Serviços Residenciais Terapêuticos. Interface - Comunicação, Saúde, Educação, 23, p.1-14, Recuperado de https://www.scielo.br/j/icse/a/7sjKsVhV7m7Y6d9ShQYgyXt/abstract/?lang=pt.
Medeiros, V., & Moreira, M. (2022). Os sentidos dos cuidados em saúde mental apartir de encontros e relatos de usuários de um CAPS. Saúde e Sociedade, 31, (1), pp. 1-11. Recuperado de https://www.scielo.br/j/sausoc/a/5BMT4hFzLY7kDBJxZc8Q8pR/abstract/?lang=pt.
Morais, A.P.P., Guimarães, J. M. X., Alves, L. V. C., & Monteiro, A. R. M. (2021). Produção do cuidado na atenção psicossocial: visita domiciliar como tecnologia de intervenção no território. Ciência & Saúde Coletiva, 26, (3), pp. 1163-1172. Recuperado de https://www.scielo.br/j/csc/a/fmDShbCpwL4JRqX7PZyQgkd/?lang=en.
Onocko-Campos, R. T. (2019). Saúde mental no Brasil: avanços, retrocessos e desafios. Cadernos de Saúde Pública, 35, (11), pp. 1 - 5. Recuperado de https://www.scielosp.org/pdf/csp/2019.v35n11/e00156119/en
Política Nacional de Humanização - PNH. (2013). Brasília, DF: Ministério da Saúde. Recuperado de https://bvsms.saude.gov.br/bvs/publicacoes/politica_nacional_humanizacao_pnh_folheto.pdf
Política Nacional de Educação Permanente em Saúde: o que se tem produzido para o seu fortalecimento? (2018). Brasília, DF: Ministério da Saúde. Recuperado de https://bvsms.saude.gov.br/bvs/publicacoes/politica_nacional_educacao_permanente_saude_fortaleci mento.pdf
Portaria nº 3.088, de 23 de dezembro de 2011. (2011, 23 de dezembro). Institui a Rede de Atenção Psicossocial para pessoas com sofrimento ou transtorno mental e com necessidades decorrentes do usode crack, álcool e outras drogas, no âmbito do Sistema Único de Saúde. Diário Oficial da União. Recuperado de https://bvsms.saude.gov.br/bvs/saudelegis/gm/2011/prt3088_23_12_2011_rep.html
Sampaio, M. L., & Bispo-Júnior, J. P. (2021a). Dimensão epistêmica da reforma psiquiátrica brasileira: significados de gestores, profissionais e usuários. Interface - Comunicação, Saúde, Educação, 25, pp. 1–19. Recuperado de https://search.ebscohost.com/login.aspx?direct=true&db=foh&AN=155452 992&lang=pt-br&site=ehost-live.
Sampaio, M.L., & Bispo-Júnior, J.P. (2021b). Entre o enclausuramento e a desinstitucionalização:a trajetória da saúde mental no Brasil. Trabalho, Educação e Saúde, 19, pp. 1-19. Recuperado de https://www.scielo.br/j/tes/a/9ZyYcsQnkDzhZdTdHRtQttP/?lang=pt#.
Serapioni, M. (2019). Franco Basaglia: biografia de um revolucionário. História, Ciências, Saúde,
26, (4), pp. 1169-1187. Recuperado de
https://www.scielo.br/j/hcsm/a/xyFt7t59w8czHWXY3TSgLVC/?format=pdf&lang=pt .
Silva, G.A., Cardoso, A. J. C, Bessoni, E., Peixoto, A. C., Rudá, A., Silva & Branco, S. M. J. (2022) Modos de autonomia em serviços residenciais terapêuticos e sua relação com estratégias de desinstitucionalização. Ciência & Saúde Coletiva, 27, (1), pp.101-110. Recuperado de https://www.scielosp.org/article/csc/2022.v27n1/101-110/#.
Silva, L. R., Espírito-Santo, T. B., & Seixas, C. T. (2022). Desinstitucionalização como conceito em disputa: compreensão dos profissionais de um Centro de Atenção Psicossocial. Revista Enfermagem UERJ, 30, pp. 1-5. Recuperado de https://pesquisa.bvsalud.org/portal/resource/pt/biblio-1418613.
Silva, N. (2022). Tecer ninhos, ousar voos: a produção de multiplicidades nos territórios de usuários de um centro de atenção psicossocial. Ciência & Saúde Coletiva, 27, (1), pp. 57–67. Recuperado de https://pesquisa.bvsalud.org/portal/resource/pt/mdl-35043921.
Silva, L. M., Olschowsky, A., Silva, A. B., Pavani, F. M. & Wetzel, C. J. (2019). Ações de intersetorialidade em saúde mental: uma revisão integrativa. J. Res. Fundam. Care., 11, (3), pp. 763- 777. Recuperado de http://seer.unirio.br/cuidadofundamental/article/download/6824/pdf_1/41657
Souza, M. T., Dias, M. D., & Carvalho, R. (2010). Revisão integrativa: o que é e como fazer? Einstein, 8, (1), pp. 102-106. Recuperado de https://www.scielo.br/j/eins/a/ZQTBkVJZqcWrTT34cXLjtBx/?format=pdf&lang=pt.
Romagnoli, R. C., Amorim, A. K. M. A., Severo, A. K. S., & Nobre, M. T. (2017) Intersetorialidade em saúde mental: tensões e desafios em cidades do Sudeste e Nordeste brasileiro. Revista Subjetividades,17, (3), pp. 157-168. Recuperado de
/https://repositorio.ufrn.br/bitstream/123456789/54603/1/IntersetorialidadeSaudeMental_Severo_2017. pdf.