https://doi.org/10.34024/prometeica.2024.31.18798
ESTUDIO DE ENFOQUE MIXTO
INTEGRATING ENVIRONMENTAL AUDITING AND CORPORATE SOCIAL RESPONSIBILITY IN PERU
Mixed approach study
INTEGRAÇÃO DA AUDITORIA AMBIENTAL E DA RESPONSABILIDADE SOCIAL DAS EMPRESAS NO PERU
Estudo de abordagem mista
Ketty Marilú Moscoso-Paucarchuco
(Universidad Nacional Autónoma Altoandina de Tarma, Perú)
Recibido: 08/062024
Aprobado: 02/09/2024
RESUMEN
La investigación consiste en analizar el nivel de integración existente entre la auditoría ambiental y la responsabilidad social empresarial en la Región Junín, Perú. El enfoque empleado combina elementos cuantitativos y cualitativos, de tipo aplicado. En la vertiente cuantitativa, se adopta un nivel correlacional, mientras que, en la cualitativa, se opta por una metodología descriptiva. La recolección de datos se llevó a cabo a través de encuestas dirigidas a una muestra seleccionada por oportunidad (121) Contadores Agremiados, y mediante entrevistas a (12) Auditores, permitiendo la aplicación de la triangulación DITRIAC. Esta aproximación holística contribuyó a mejorar la confiabilidad y robustez de la investigación. Los hallazgos cuantitativos revelan una integración positiva entre ambas variables (0.598) con un p-valor de ,000, significativo a un nivel de confianza de 0.05. Asimismo, se observó una integración importante entre la dimensión sistémica (0.252), eficiencia empresarial (0.481), prospectiva estratégica (0.520) y rol protector (0.568) de la auditoría ambiental, todas con p-valores menores a 0.05, con la responsabilidad social empresarial (RSE). En concordancia con las observaciones cualitativas, se ratifica la hipótesis propuesta por la autora. Se concluye que el mejoramiento de las prácticas de auditoría ambiental conlleva a un aumento en la RSE, configurándose una integración positiva.
Palabras clave: auditoría ambiental. responsabilidad social empresarial. cuidado ambiental. auditores.
ABSTRACT
The research consists of analyzing the level of integration between environmental auditing and corporate social responsibility in the Junín Region, Peru. The approach used combines quantitative and qualitative elements of an applied type. In the quantitative aspect, a
correlational level is adopted, while in the qualitative aspect, a descriptive methodology is chosen. The data collection was carried out through surveys directed to a sample selected by opportunity (121) Member Accountants, and through interviews to (12) Auditors, allowing the application of the DITRIAC triangulation. This holistic approach contributed to improve the reliability and robustness of the research. The quantitative findings reveal a positive integration between both variables (0.598) with a p-value of ,000, significant at a confidence level of 0.05. Likewise, a significant integration was observed between the systemic dimension (0.252), business efficiency (0.481), strategic foresight (0.520) and protective role (0.568) of environmental auditing, all with p-values less than 0.05, with corporate social responsibility (CSR). In agreement with the qualitative observations, the hypothesis proposed by the author is ratified. It is concluded that the improvement of environmental auditing practices leads to an increase in CSR, thus configuring a positive integration between environmental auditing and corporate social responsibility (CSR).
Keywords: environmental auditing. corporate social responsibility. environmental care. auditors.
RESUMO
A investigação consiste em analisar o nível de integração entre a auditoria ambiental e a responsabilidade social das empresas na região de Junín, no Peru. A abordagem utilizada combina elementos quantitativos e qualitativos de tipo aplicado. No aspeto quantitativo, é adotado um nível correlacional, enquanto no aspeto qualitativo se opta por uma metodologia descritiva. A recolha de dados foi realizada através de inquéritos dirigidos a uma amostra selecionada por oportunidade (121) Contabilistas Membros, e através de entrevistas a (12) Auditores, permitindo a aplicação da triangulação DITRIAC. Esta abordagem holística contribuiu para melhorar a fiabilidade e a robustez da investigação. Os resultados quantitativos revelam uma integração positiva entre as duas variáveis (0,598) com um p- value de ,000, significativo a um nível de confiança de 0,05. Do mesmo modo, foi observada uma integração significativa entre a dimensão sistémica (0,252), a eficiência empresarial (0,481), a previsão estratégica (0,520) e o papel protetor (0,568) da auditoria ambiental, todos com valores de p inferiores a 0,05, com a responsabilidade social das empresas (RSE). Em concordância com as observações qualitativas, ratifica-se a hipótese proposta pelo autor. Conclui-se que a melhoria das práticas de auditoria ambiental leva a um aumento da RSE, criando assim uma integração positiva.
Palavras-chave: auditoria ambiental. responsabilidade social das empresas. proteção do ambiente. auditores.
El estudio surge de la necesidad de abordar la protección ambiental, destacando el papel de la auditoría, como un proceso de control en un contexto económico, social y ambiental interrelacionado. Se enfatiza la degradación ambiental causada por la actividad humana y la falta de responsabilidad empresarial. La auditoría ambiental se propone como herramienta para el control del agotamiento de recursos naturales y para abordar el deterioro. Se advierte que la falta de cambios en la auditoría y responsabilidad social puede llevar a un futuro negativo para el planeta y su biodiversidad. A pesar de que los contadores pueden realizar auditorías ambientales, la carencia de marcos legales y métodos limita su uso. En la Región Junín, se identifica la falta de investigaciones que integren estas áreas, reflejada en la escasa presencia de tesis sobre las variables en repositorios universitarios, motivo por el cual se analizan estas variables que abogan por una perspectiva regional holística, con proyección nacional.
El Sistema Nacional de Información Ambiental (2022) informó que en Junín existe la presencia de 271 000 toneladas anuales de desechos sólidos municipales, con insuficiente supervisión de organismos como SERNANP, PROGRAMA BOSQUES, SENAMHI, OEFA, IGP, CGRP, Gobiernos Regionales y Locales. Visto esta situación, desde los Colegios Profesionales de Contadores Públicos, se podría profundizar y proponer mejoras legales y técnicas con la participación de sus especialistas, logrando concientizar la importancia del cuidado del agua, suelo y aire en la Región Junín y en el Perú.
La auditoría tradicional se enfoca en estados financieros, mientras que la evaluación ambiental se posterga, llevando a organizaciones a desarrollar planes de gestión ambiental cortoplacistas, para recién realizar auditoría ambiental (Montes-Salazar et al., 2020), la implementación de un Sistema de Auditoría Ambiental refleja el compromiso de las empresas, siendo visible para los stakeholders. Este enfoque requiere control económico de las externalidades negativas, relacionado con políticas de vigilancia, para convertir el discurso verde en acciones concretas en todas las profesiones, incluida la contaduría (Quinche, 2008), bajo este principio nace la necesidad de ejecutar auditoría especializada en medio ambiente.
Las cuestiones ambientales impactan en los negocios, exigiendo que los contadores comprendan y reflejen su impacto en los estados financieros, procedimientos que en otros países lo realizan los administradores, como es el caso del estudio de Ferreira et al. (2024). Es necesario contar con un proceso de auditoría ambiental que sea favorable para las empresas, que posibilite la obtención de certificaciones y autorizaciones de ecoetiquetado que mejoren la imagen y posición en el mercado ubicándolas como responsables socialmente (Meleschenko et al., 2020; Bakashev, 2021). En Ecuador, se promovió la integración de la RSE en pos de los ODS (Ormaza et al., 2020). En Perú, la responsabilidad social aún no es obligatoria, no existen sanciones eficaces para fomentar su adopción en las empresas, lo que se contrasta con políticas individuales de buenas prácticas que conservan el bienestar colectivo y la protección ambiental (Vallaeys, 2020).
En Bolivia, los hallazgos de auditoría ambiental se centraron en la extracción minera para mitigar impactos, pero resultaron insuficientes e incompletos ya que no se ejecutó la cantidad idónea de estas, ni se verificaron todas las observaciones, además faltó control para examinar la documentación requerida (Contraloría General del Estado de Bolivia, 2021). A diferencia de Perú, la política estatal en gestión ambiental reflejó a partir del 2015, solo 3 y 13 servicios de control posterior y simultáneo respectivamente en cuidado ambiental y recursos naturales, pero los hallazgos resultaron desalentadores (Contraloría General de la República de Perú, 2015). La supervisión estatal deficiente afecta las estrategias prospectivas de la auditoría ambiental en el sector privado, obstaculizando el crecimiento de empresas ecológicas y sostenibles debido a lagunas legales y falta de control ambiental (Antúnez, 2014).
En el modelo de gestión actual, la contabilidad se enfoca en el control y la excelencia, reconociendo la interconexión de la empresa con lo social, ambiental y económico para alcanzar la sostenibilidad “las ciencias contables se alinean con la importancia de los procesos y resultados en este enfoque moderno” (Roig, 2014, p.16). La academia tanto en Perú como en otros países ha adoptado la auditoría ambiental para evaluar la relación entre aspectos sociales y económicos en negocios, Eremeeva (2020) revisa exhaustivamente registros sobre eventos ambientales, provisionándolos en los estados financieros, mejorando la evaluación financiera y la puesta en marcha del negocio. La divulgación de esta información es vital para comprender los impactos comunitarios (Basalem y Aljawhar, 2021). En la opinión de Fuentes-Castellanos et al. (2020), el Contador Público debe adaptarse a las tendencias empresariales y valores éticos, conectando los intereses mercantiles con las preocupaciones sociales y ambientales. Su rol va más allá de medir aspectos económicos, lo que implica participación en el gobierno y valoración social y ambiental, abandonando el enfoque tradicional de la contabilidad (Fronti y Suárez, 2012).
Según Nazarova et al. (2020) la auditoría requiere respaldo informativo y contable, que permite la planificación y control del desarrollo económico sostenible, basado en análisis de cambios y su impacto futuro. La auditoría ambiental, apoyada en datos contables y analíticos, guía estratégicamente a resolver
desafíos ecológicos globales, se presenta como un instrumento esencial a nivel mundial, brindando análisis independientes y recomendaciones para la optimización de recursos, su valor radica en equilibrar costos, fortalecer el control interno, mitigar los riesgos, usar activos naturales de manera racional y mejorar la toma de decisiones gerenciales, con altos niveles de rentabilidad, garantizando la sostenibilidad.
Las variables en tendencia, buscan legitimación, transparencia y mejora de imagen para crear valor, impactan en las ciencias contables con metodologías para medir su integración a distintas escalas, de ahí surge la pregunta: ¿la empresa puede ser responsable socialmente sin necesidad de realizar auditorías ambientales?
La Auditoría Ambiental evalúa independiente el cumplimiento y las mejoras ambientales, brindando protección al entorno a través de acciones correctivas (Vasquez, 2014). En América Latina, países como Brasil, Chile y Colombia han adoptado la auditoría ambiental, desarrollando indicadores con apoyo de organismos internacionales. En Perú, se han implementado indicadores ambientales en evolución para la evaluación y control ambiental. Esta herramienta eficiente y efectiva permite calificar y licenciar técnicamente organizaciones, promoviendo la conciencia ambiental y la calidad organizacional (Ferigato et al., 2020), esta herramienta impulsa la gestión y calidad organizacional, genera reputación y aceptación entre consumidores conscientes del medio ambiente.
La auditoría ambiental es crucial para identificar cumplimientos, incumplimientos y áreas de mejora en temas ambientales, priorizando soluciones (Bastos et al., 2009). En este estudio, se examinó la variable en cuatro dimensiones clave: Evaluación sistémica, eficiencia empresarial, prospectiva estratégica, rol protector. Determinando que las auditorías ambientales internas evalúan el progreso en protección ambiental, miden metas, mejoran la eficiencia operativa y las relaciones, desarrollan escenarios futuros basados en la política de las 3R, en sus evoluciones hasta las 7R, protege el bien público ambiental y promueve el desarrollo sostenible, enfocándose en el capital natural (Palencia et al., 2018).
Según Silva et al. (2018) la auditoria implica una evaluación sistemática e independiente, cuyo rol es mejorar el desempeño ambiental y proteger el entorno a través de acciones correctivas. Ayuda a lograr metas, simplificar procesos y mejorar relaciones internas (Carrión et al., 2017). Se ejecuta en fases: planificación, ejecución, informe y seguimiento (Goulart, 2009). Vislumbra futuros a través de la política y se respalda en certificaciones como ISO 14001, ISO 26000 para el manejo ambiental y RSE, entre otros.
La Responsabilidad Social Empresarial (RSE) implica un compromiso integral con aspectos económicos, sociales y ambientales, un pacto social con grupos de interés (stakeholders), buscando el bienestar común y la felicidad. Aguilera y Puerto (2012) relacionan a la RSE con la sostenibilidad y los ODS, Ormaza et al. (2020) considera cuatro dimensiones para su análisis: ámbitos económicos (beneficios), legales (cumplimiento), éticos (normas morales) y voluntarios (opciones deseadas), estas dimensiones influyen en la reputación y marca de la organización (Araiza et al., 2020), propuesta de valor significativa para los consumidores responsables ambientalmente, también es un compromiso consciente, nacido de la protección de derechos fundamentales de la persona , se controla contablemente mediante cuentas de provisiones y contingencias que proyectan obligaciones económicas. En Perú, sigue siendo voluntario, basado en la confianza, valores y ética de las empresas, el gobierno protege débilmente el bien público ambiental para fomentar organizaciones conscientes, que lamentablemente queda en buenos. La investigación tuvo como objetivo la determinación del nivel de integración de la Auditoría Ambiental con la Responsabilidad Social Empresarial, centrándose en 4 dimensiones: D1. Evaluación Sistémica, D2. Eficiencia empresarial, D3. Prospectiva estratégica, D4. Rol protector.
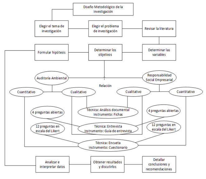
Investigación científica aplicada de procedimientos ordenados, de enfoque mixto (cuanti-cuali), de nivel correlacional, se utilizó análisis documental, entrevistas y encuestas en escala Likert. Con diseño no experimental, se centró en la relación entre Auditoría Ambiental y Responsabilidad Social Empresarial,
proveyendo resultados útiles para futuros estudios similares y resaltando la importancia del control en la prevención ambiental. La metodología abordó la integración de variables, cuantitativamente se analizaron las correlaciones y cualitativamente se corroboraron estas (Ñaupas et. al, 2014).
Diseño Metodológico

Nota. Investigación mixta, bajo el estilo DITRIAC (Diseño de triangulación concurrente)
La triangulación, especialmente la concurrente DITRIAC, ofreció una visión completa y reforzó la credibilidad de la investigación al combinar métodos y análisis. Esto permitió una validación sólida de los resultados y una teorización explícita-contundente (Ñaupas et al., 2014).
El Colegio de Contadores Públicos de Junín (periodo 2021), cuenta con 1519 agremiados, 382 y 100 auditores ordinarios e independientes respectivamente, constituyendo esta la población. La elección de la muestra fue propositiva (Ñaupas et. al, 2014), con base en una pretensión específica, ya que no existe una regla fija para el tamaño de muestra, según Patton y Martínez-Salgado, depende del objetivo, riesgo y confiabilidad, dado que no se pudo calcular previamente, la muestra variada se seleccionó por oportunidad (121 contadores / 12 auditores), siguiendo la frecuencia común en investigaciones regionales (Martínez-Salgado, 2012).
Se midieron las variables (categorías) Auditoría Ambiental y Responsabilidad Social Empresarial mediante encuestas y entrevistas utilizando cuestionarios y guías. Los instrumentos fueron validados por expertos, mostrando alta consistencia interna (Alfa de Cronbach 0.87). Los datos se procesaron con
herramientas como Mendeley, Atlas.ti.9, SPSS y Excel. La triangulación de técnicas (cualitativas y cuantitativas) permitió un análisis completo y confiable. Los resultados, respaldados por expertos, con máximo grado académico, cumplen con estándares investigativos y éticos, que buscan soluciones a problemas sociales.
Se detallan los resultados cuantitativos logrados mediante la aplicación de los instrumentos, en consonancia con los objetivos planteados.
Frecuencias de la Variable 1 Auditoría Ambiental.
Frecuencia Porcentaje Porcentaje Porcentaje válido acumulado | ||||
Totalmente en desacuerdo | 27 | 22,3 | 22,3 | 22,3 |
En desacuerdo | 22 | 18,2 | 18,2 | 40,5 |
Válido Indeciso | 32 | 26,4 | 26,4 | 66,9 |
De acuerdo | 23 | 19,0 | 19,0 | 86,0 |
Totalmente de acuerdo | 17 | 14,0 | 14,0 | 100,0 |
Total | 121 | 100,0 | 100,0 | |
En la tabla se evidencia que existe cierta indecisión en la funcionalidad de la auditoría ambiental, corroborando esto en términos porcentuales (26.4%), al analizar las dimensiones de esta variable resulta imperioso enfatizar que se requiere mejorar la evaluación sistémica de su aplicación, la eficiencia empresarial, realizar estudios prospectivos estratégicos y valorar el rol protector de su naturaleza.
Escala | Totalmente En en desacuer | do | Indeciso | De acuerdo | Totalmente de acuerdo | Total |
D1. Evaluación Frecuencia | 27 | 22 | 32 | 23 | 17 | 121 |
Sistémica Porcentaje | 22,3 | 18,2 | 26,4 | 19 | 14 | 100 |
D2. Eficiencia Frecuencia | 26 | 45 | 19 | 22 | 9 | 121 |
empresarial Porcentaje | 21,5 | 37,2 | 15,7 | 18,2 | 7,4 | 100 |
D3. Prospectiva Frecuencia | 25 | 27 | 23 | 31 | 15 | 121 |
estratégica Porcentaje | 20,7 | 22,3 | 19 | 25,6 | 12,4 | 100 |
Frecuencia | 0 | 32 | 41 | 34 | 14 | 121 |
Porcentaje | 0 | 26,4 | 33,9 | 28,1 | 11,6 | 100 |
Frecuencias de las Dimensiones de la Variable 1 Auditoría Ambiental.
D4. Rol protector
En la tabla, se observan las cuatro dimensiones correspondientes a la Variable 1 Auditoría Ambiental, determinándose los porcentajes más altos, en el caso de la evaluación sistémica, como “indeciso”, en la eficiencia empresarial “en desacuerdo”, en la prospectiva estratégica en “de acuerdo”, en el rol protector “indeciso”. Lo que impulsa a detallar que la auditoría ambiental carece de la sistematización para la evaluación ambiental, que actualmente no contribuye a la eficiencia empresarial, que existen proyecciones ambiciosas para su aplicación y que valoran el principio protector de su funcionalidad.
Frecuencias de la Variable 2 Responsabilidad social empresarial.
Frecuencia | Porcentaje | Porcentaje válido | Porcentaje acumulado | ||
Totalmente en desacuerdo | 31 | 25,6 | 25,6 | 25,6 | |
En desacuerdo | 19 | 15,7 | 15,7 | 41,3 | |
Válido | Indeciso | 26 | 21,5 | 21,5 | 62,8 |
De acuerdo | 38 | 31,4 | 31,4 | 94,2 | |
Totalmente de acuerdo | 7 | 5,8 | 5,8 | 100,0 | |
Total | 121 | 100,0 | 100,0 | ||
En la tabla, los contadores en mayoría se encuentran en los niveles de "indeciso" y "de acuerdo", con un porcentaje significativo mostrando algún nivel de desacuerdo. Solo una pequeña fracción está en los extremos de "totalmente en desacuerdo" y "totalmente de acuerdo", entendiéndose que el profesional de la contabilidad observa la RSE como una alternativa importante para la sostenibilidad.
Frecuencias de las Dimensiones de la Variable 2 Responsabilidad social empresarial.
Escala | Totalmente en desacuerdo | En desacuerdo | Indeciso | De acuerdo | Totalmente de acuerdo | Total | |
D1. Económica | Frecuencia | 0 | 39 | 37 | 37 | 8 | 121 |
Porcentaje | 0 | 32,2 | 30,6 | 30,6 | 6,6 | 100 | |
D2. Legal | Frecuencia | 0 | 49 | 40 | 28 | 4 | 121 |
Porcentaje | 0 | 40,5 | 33,1 | 23,1 | 3,3 | 100 | |
D3. Ética | Frecuencia | 30 | 32 | 26 | 19 | 14 | 121 |
Porcentaje | 24,8 | 26,4 | 21,5 | 15,7 | 11,6 | 100 | |
D4. Voluntaria | Frecuencia | 0 | 61 | 13 | 33 | 14 | 121 |
Porcentaje | 0 | 50,4 | 10,7 | 27,3 | 11,6 | 100 | |
En la tabla, se analizan de forma descriptiva las cuatro dimensiones de la Responsabilidad Social Empresarial, ubicando al aspecto económico en ítems equitativos en “indeciso” y “de acuerdo”, lo que motiva a determinar que los encuestados inclinan la importancia de la economía en la RSE, en el aspecto legal, consideran que la normatividad no es suficiente y que debería plantearse una forma de obligatoriedad, en el aspecto ético reconocen su ausencia y reflexionan del actuar empresarial y en la dimensión voluntaria, consideran que no existe practicidad.
A continuación, se determina el nivel de integración entre las variables, medidos a través del coeficiente Rho de Spearman y analizados según sus escalas.
Hipótesis H1: Existe integración positiva entre la Auditoría Ambiental y la Responsabilidad Social Empresarial en la Región Junín, Perú.
Integración entre la Auditoría ambiental y la Responsabilidad social empresarial.
Auditoría ambiental | RSE | ||
Auditoría ambiental | Coeficiente de correlación | 1,000 | ,598** |
Sig. (bilateral) | . | ,000 | |
Rho de Spearman | N | 121 | 121 |
Coeficiente de correlación | |||
Responsabilidad social empresarial | ,598** | 1,000 | |
Sig. (bilateral) | ,000 | . | |
N | 121 | 121 | |
**. La correlación es significativa en el nivel 0,01 (bilateral). | |||
La tabla presenta la correlación de Rho de Spearman entre las variables "Auditoría Ambiental" y "Responsabilidad Social Empresarial", en una muestra de 121 observaciones para ambas variables. A continuación, se ofrece una interpretación de los resultados:
El coeficiente de correlación entre "Auditoría Ambiental" y "Responsabilidad Social Empresarial" es 0,598. Esta correlación es significativa, a un nivel de confianza del 0,01 (bilateral), lo que indica que existe una integración positiva fuerte entre estas dos variables. El valor de p (Sig. bilateral) para la correlación entre "Auditoría Ambiental" y "Responsabilidad Social Empresarial" es 0,000, lo que es menor que 0,01. Esto confirma la significancia estadística de la correlación y respalda la idea de que la relación observada entre estas variables no es el resultado del azar. La correlación entre "Auditoría Ambiental" y "Responsabilidad Social Empresarial" se aplica en ambas direcciones. El coeficiente de correlación es el mismo (0,598) cuando se evalúa "Auditoría Ambiental" en relación con "Responsabilidad Social Empresarial" y viceversa. En resumen, la tabla muestra que hay una correlación positiva y significativa entre las variables "Auditoría Ambiental" y "Responsabilidad Social Empresarial" en la muestra analizada. Esto indica que conforme se incrementa la auditoría ambiental, también tiende a aumentar el enfoque en la responsabilidad social empresarial, y viceversa, existiendo una integración positiva.
Integración entre las dimensiones de la Auditoría Ambienta) y Responsabilidad social empresarial.
Dimensiones de la Auditoría Ambiental | RSE | ||
Coeficiente de correlación | 1 | ,252** | |
Dimensión sistémica | Sig. (bilateral) | . | 0,005 |
N | 121 | 121 | |
Coeficiente de correlación | 1 | ,481** | |
Eficiencia empresarial | Sig. (bilateral) | . | 0 |
Rho de Spearman | N | 121 | 121 |
Coeficiente de correlación | 1 | ,520** | |
Prospectiva estratégica | Sig. (bilateral) | . | 0 |
N | 121 | 121 | |
Coeficiente de correlación | 1 | ,568** | |
Rol protector | Sig. (bilateral) | . | 0 |
N | 121 | 121 | |
**. La correlación es significativa en el nivel 0,01 (bilateral). | |||
El coeficiente de correlación es importante (0,252), posee un nivel de confianza del 0,01 (bilateral), ya que el valor de p es 0,005. Esto indica que hay una integración positiva moderada entre la "Dimensión Sistémica" y la "RSE". El coeficiente de correlación entre la "Eficiencia Empresarial" y la "RSE" es 0,481, a un nivel de confianza del 0,01 (bilateral), ya que el valor de p es 0. Esto indica que hay una integración positiva fuerte entre ambos. El coeficiente de correlación entre la "Prospectiva Estratégica" y la "RSE" es 0,520. a un nivel de confianza del 0,01 (bilateral), ya que el valor de p es 0. Esto indica que hay una integración positiva fuerte. El coeficiente de correlación entre el "Rol Protector" y la "RSE" es 0,568, a un nivel de confianza del 0,01 (bilateral), ya que el valor de p es 0. Esto indica que hay una integración positiva fuerte (0,568) entre ambos. En resumen, la tabla muestra que todas las dimensiones de la “Auditoría Ambiental” están positivamente correlacionadas con la "RSE". Las correlaciones a un nivel de confianza del 0,01, sugieren una integración sólida entre estas dimensiones y la RSE.
Del procesamiento en ATLAS.ti9, se obtuvieron 330 citas y se determina:
Redes cualitativas de categorías y subcategorías

Se presenta el análisis de cuatro subcategorías en relación a la Auditoría Ambiental y su integración a la RSE. En la subcategoría "Evaluación Sistémica", los auditores mencionaron la importancia de políticas ambientales y regulaciones gubernamentales. En "Eficiencia Empresarial", se destaca cómo la auditoría ambiental reduce costos y establece estándares de gestión. En "Prospectiva Estratégica", se vislumbra la auditoría como un procedimiento estratégico obligatorio que promoverá la responsabilidad social y el desarrollo sostenible. En "Rol Protector", se enfatiza en cómo la auditoría ambiental contribuye a la protección del medio ambiente, toma de decisiones y cumplimiento normativo, promoviendo un desarrollo sostenible y la conciencia ambiental.
Se analizan cuatro subcategorías de la RSE y su integración a la Auditoría Ambiental. En "Aspectos Económicos", los auditores resaltan la importancia de políticas y prácticas que maximicen los resultados, como inversiones en sostenibilidad, moderación en el uso de recursos y la asignación de presupuesto para mejoras, coincidiendo con lo afirmado por Rodrigues et al. (2024) que mencionan la importancia de las prácticas sostenibles. En "Legal", se destaca la necesidad de regulaciones gubernamentales y decisiones políticas para asegurar el cumplimiento de la RSE. En "Ética", se menciona la baja expectativa de la sociedad sobre la ética empresarial, abogando por normativas y certificaciones para fomentar el cuidado ambiental y social. En "Voluntaria", se proponen incentivos como reconocimientos, beneficios tributarios y premios, así como la importancia de la educación y sensibilización de los consumidores.
La triangulación confirma que existe una integración positiva entre la auditoría ambiental y la RSE, tanto en datos cuantitativos como cualitativos, mostrando que la auditoría ambiental contribuye a la RSE a través de la generación de políticas ambientales, el control de procesos y la protección de recursos naturales, validando lo estudiado por Nianko et al. (2024), quienes afirman que están directamente relacionados.
En la discusión de resultados, se respalda y amplía la evaluación de los resultados obtenidos en el experimento práctico a partir de investigaciones previas. Se identifican debilidades en la implementación de la auditoría ambiental y la RSE, en concordancia con investigaciones como la de Sosa (2019), que enfatiza la necesidad de imponer la auditoría ambiental en sectores como la minería, dada su fuerte influencia en la degradación ambiental. Laura (2015) también respalda estos resultados al afirmar que la planificación de auditorías ambientales influye en las buenas prácticas ambientales en el sector minero de Ayacucho, sugiriendo que estas obligaciones podrían comenzar en sectores económicos similares para abordar la problemática.
La integración positiva y moderada entre la auditoría ambiental y la RSE, es respaldada por investigaciones. Las correlaciones obtenidas (r = 0,598) concuerdan con (Alcalde, 2017) y (Mejía, 2012), quienes sugieren que una gestión alineada con el cuidado ambiental y prácticas administrativas ecológicas genera valor social y cumplimiento de normativas. Se encuentra alta integración entre la evaluación sistémica y la RSE, respaldada por Antúnez-Sánchez (2015) y Kim y Jung (2020), quienes destacan la multidimensionalidad de la auditoría ambiental y su importancia en la detección de infracciones legales. Las investigaciones coinciden en que la auditoría ambiental promueve la ética y sostenibilidad en la gestión empresarial.
Se debe integrar la auditoría ambiental y la RSE, lo que se interpreta que, al incremento de acciones en la auditoría ambiental, la RSE crece, generando en las empresas una sostenibilidad equilibrada entre lo económico, social y ambiental. Evaluar de forma sistemática la auditoría ambiental, mediar la eficiencia empresarial, generar prospectivas estratégicas y ampliar el rol protector en las empresas, genera y fortalece su Responsabilidad Social Empresarial.
Existe una integración de escala positiva moderada (r = 0,598) entre la auditoría ambiental y la RSE. El p-valor resultó ser menor a 0.05. Se determinó una integración positiva entre la evaluación sistémica de la auditoría ambiental y la RSE, esta integración es positiva baja (0,252), con un p-valor menor a 0.05. Se encontró una integración positiva, entre la eficiencia empresarial de la auditoría ambiental y la RSE, esta integración es positiva moderada (0,481) y el p-valor menor a 0.05. Se determinó una integración positiva entre la prospectiva estratégica de la auditoría ambiental y la RSE, esta integración es positiva moderada (0,520), con un p-valor menor a 0.05. Se estableció una integración positiva entre el rol protector de la auditoría ambiental y la RSE, esta integración es positiva baja (0,568) y un p-valor menor a 0.05; validando la hipótesis de la investigadora.
Se recomienda explorar causas del problema de la inaplicación de la auditoría ambiental y la falta de responsabilidad social desde la especialización y perspectiva empresarial, estandarizando procesos para control efectivo, planificando y anticipando consecuencias. A la Junta de Decanos de Colegios de Contadores Públicos del Perú promover reformas legales y técnicas para inducir a la obligatoriedad de la auditoría ambiental y el fomento de la RSE. En la academia, sensibilizar sobre la relevancia de la auditoría ambiental y proponer directrices uniformes para su aplicación.
Al Colegio de Contadores Públicos de Junín, Perú, institución que a través de sus agremiados permitieron el desarrollo de la investigación.
Aguilera Castro, A., & Puerto Becerra, D. P. (2012). Crecimiento empresarial basado en la Responsabilidad Social Adriana Aguilera Castro. Pensamiento & Gestión, 32, 1–26. http://www.scielo.org.co/scielo.php?pid=S1657-62762012000100002&script=sci_arttext&tlng=en
Alcalde Sánchez, J. (2017). Auditoría Ambiental y su relación con la Responsabilidad Social Empresarial en los Organismos Públicos, La Molina, 2016 [Universidad Cesar Vallejo]. In Tesis Para Obtener Titulo Profesional (Vol. 1). https://repositorio.ucv.edu.pe/bitstream/handle/20.500.12692/14419/Alcalde_SJM.pdf?sequence=1
Antúnez-Sánchez. (2015). La Auditoría Ambiental, la Empresa Amigable con el Ambiente y el Desarrollo Sostenible en la Actualización del Modelo Económico Cubano. Daena: International Journal of Good Conscience, 10(1), 103–120. http://web.b.ebscohost.com/ehost/pdfviewer/pdfviewer?vid=0&sid=4f44cbc3-1ad3-4219-9d71- 324e8684a4a2%40sessionmgr102
Antúnez Sánchez, A. F. (2014). La auditoría ambiental como función de la administración pública en la protección del bien público ambiental, para construir la empresa ecológica como meta del desarrollo sostenible. Saber Ciencia y Libertad, 9(2), 109–134. https://doi.org/10.22525/sabcliber.2014v9n2.109134
Araiza, Z., De León, V., Sierra, M., & Hernández, V. (2020). Dimensiones de la responsabilidad social empresarial como determinantes de la preferencia de compra de los consumidores en la industria refresquera. Revista Internacional Administración & Finanzas, 13(2), 27–36. https://papers.ssrn.com/sol3/papers.cfm?abstract_id=3768742
Bakashev, E. D. (2021). Development of Procedures for Environmental Audit, Environmental Certification and Eco-Labelling In Order To Create a Market for Environmental Goods, Works and
Services. Общество: Политика, Экономика, Право, 1, 47–50. https://doi.org/10.24158/pep.2021.1.8
Basalem, S., & Aljawhar, K. (2021). A Proposed Model to Audit the Social Responsibility of Economic Units. 18(4), 341–360. http://web.b.ebscohost.com/ehost/pdfviewer/pdfviewer?vid=0&sid=390dd7a3- c83a-49dc-b708-4ffe078fe823%40pdc-v-sessmgr01
Bastos, A. C., Teixeira, E., Gobbi, E. F., Marçal, C. T., Pasqualin, L. A., & Alves, R. D. G. (2009). Auditoria ambiental compulsória: estudo de caso em três propriedades rurais do estado do Paraná. Scientia Agraria, 10(3), 233–238. https://www.scopus.com/record/display.uri?eid=2-s2.0- 84880754663&origin=resultslist&sort=plf- f&src=s&sid=9ef1853b636cd5a58f3fe6cc3c5b5eeb&sot=b&sdt=b&sl=34&s=TITLE-ABS- KEY%28auditoria+ambiental%29&relpos=1&citeCnt=1&searchTerm=
Carrión, H., Mendoza Vinces, M., & Vera Álava, C. (2017). Importancia de la auditoría interna para el perfeccionamiento de los niveles eficiencia y calidad en las empresas. Dominio de Las Ciencias, 3(2), 908–920. https://doi.org/10.23857/dc.v3i2.457
Contraloría General de la República de Perú. (2015). Informe Semestral para el Congreso de la Republica - Servicios de Control efectuados a la Gestión Gubernamental del Ambiente, de los Recursos Naturales y del Patrimonio Cultural de la Nación. http://doc.contraloria.gob.pe/estudios- especiales/informes_macro/2015/INFORME_MEDIO_AMBIENTE_I_SEMESTRE_2015.pdf
Contraloría General del Estado de Bolivia. (2021). Informe de Auditoría de Desempeño Ambiental sobre la Contaminación Hídrica en las Subcuencas Tumusla y San Juan del Oro en la Cuenca del Río Pilcomayo. https://www.contraloria.gob.bo/portal/Auditoría/AuditoríaAmbiental.aspx
Eremeeva, O. S. (2020). Audit of future environmental events in financial statements. Espacios, 41(7), 1–30. http://web.b.ebscohost.com/ehost/pdfviewer/pdfviewer?vid=0&sid=cc9f0f0c-7ee7-4034-a8b3- 3e9ed9d9d17f%40pdc-v-sessmgr01
Ferigato, E., Conceição, M. M., Rosini, A. M., & Conceição, J. T. P. (2020). Auditoria ambiental e sua importância como ferramenta de gestão ambiental. Research, Society and Development, 9(8), e918986569. https://doi.org/10.33448/rsd-v9i8.6569
Ferreira, A. B. S., Sebastiani, R. T., Nascimento, L. D., de Oliveira, K. J., Carballo, F. P., de Sá Zarpellon, C. S., Vitaliano, F. C. B., e Silva, A. P. S., do Nascimento, G. G., & Almeida-Bezerra, J. W. (2024). Environmental audit as a tool for management and sustainability: a qualitative study. Revista de Gestao Social e Ambiental, 18(3). https://doi.org/10.24857/rgsa.v18n3-078
Fronti de García, L., & Suárez Kimura, E. (2012). La Auditoría y la Responsabilidad Social y Ambiental Empresaria en entes con Sistemas de Información Integrados (ERP). Contabilidad y Auditoría, 0(28), 24 Págs. http://ojs.econ.uba.ar/index.php/Contyaudit/article/view/76/97
Fuentes-Castellanos, M., Rico-Rojas, C., & Casadiego-Duque, Y. (2020). El rol del Contador Público frente a la Responsabilidad Social Empresarial. Perspectivas Contables, Retos y Avances, 2(2), 16–31. https://ww2.ufps.edu.co/public/archivos/pdf/d694db1ef6d9aeb389435689aafc9ba7.pdf#page=16
Goulart, H. (2009). Auditoría Ambiental: “Herramienta utilizada para evaluar y mejorar el desempeño ambiental institucional.” Angewandte Chemie International Edition, 6(11), 951–952. https://inis.iaea.org/collection/NCLCollectionStore/_Public/44/104/44104802.pdf
Kim, H. A., & Jung, N. C. (2020). The effect of corporate social performance on audit hours: Moderating role of the emphasis of matter paragraphs in audit report. Sustainability (Switzerland), 12(3), 1–18. https://doi.org/10.3390/su12030931
Laura Ayala, R. (2015). La auditoría medioambiental en la determinación de la responsabilidad social en las empresas mineras de la Región de Ayacucho, 2015 [Universidad Católica los Angeles de Chimbote]. http://repositorio.uladech.edu.pe/bitstream/handle/123456789/823/CONTROL_INTERNO_ADMINIS TRATIVO_SANCHEZ_ADANAQUE_ENID_YAQUELINE.pdf?sequence=1
Martínez-Salgado, C. (2012). El muestreo en investigación cualitativa. Principios básicos y algunas controversias. Ciencia e Saude Coletiva, 17(3), 613–619. https://doi.org/10.1590/S1413- 81232012000300006
Mejía Bustamante, J. (2012). “La auditoría ambiental y su incidencia en la responsabilidad social empresarial en el C.E.P. Los Libertadores S.A.C. del Callao 2019” [Universidad Cesar Vallejo]. In Tesis
Para Obtener Titulo Profesional (Vol. 1). https://repositorio.ucv.edu.pe/bitstream/handle/20.500.12692/54319/Mejía_BJA-SD.pdf?sequence=1
Meleschenko, S. S., Snetkova, T. A., Lyzhova, A. V., Markaryan, S. E., & Khafizova, L. V. (2020). Aspects of Environmental Issues in the Audit Evidence. Procedia Environmental Science, Engineering and Management, 7(3), 395–407. http://web.b.ebscohost.com/ehost/pdfviewer/pdfviewer?vid=0&sid=96d445c6-0d4b-44a9-bcb1- f3a5b7baf9ae%40sessionmgr101
Montes-Salazar, C. A., Sánchez-Mayorga, X., & Vallejo-Bonilla, C. A. (2020). La ecoauditoría como herramienta de la gestión gerencial en las organizaciones. Libre Empresa, 17(1), 128–156. https://doi.org/10.18041/1657-2815/libreempresa.2020v17n1.7316
Ñaupas Paitan, H., Mejía Mejía, E., Novoa Ramirez, E., Villagómez Paucar, A. (2014). Metodología de la investigación Cuantitativa - Cualitativa y Redacción de la Tesis (Ediciones de la U (ed.); 4ta Edició). https://corladancash.com/wp-content/uploads/2019/03/Metodologia-de-la-investigacion-Naupas- Humberto.pdf
Nazarova, K., Hotsuliak, V., Miniailo, V., Nezhyva, M., & Mysiuk, V. (2020). Accounting, analysis and environmental audit as an imperative of the development of green economy in the state’s economic security system. E3S Web of Conferences, 166. https://doi.org/10.1051/e3sconf/202016613003
Nianko, V., Regnerová, O., Ghanem, S., Yarmoliuk, O., & Sudorgin, M. (2024). Improving the competitiveness of the economy based on environmental audit. E3S Web of Conferences, 538. https://doi.org/10.1051/e3sconf/202453802008
Ormaza, J., Ochoa, J., Ramírez, F., & Quevedo, J. (2020). Responsabilidad social empresarial en el Ecuador: Abordaje desde la Agenda 2030. Revista de Ciencias Sociales, XXVI(3), 175–193. https://produccioncientificaluz.org/index.php/rcs/article/view/33241
Palencia, J., Brito, M., & Pacheco, D. (2018). Importancia de la implementacion de la auditoria ambiental en la perspectiva de la gestion ambiental de las empresas. Jose, Rafael Diaz, Palencia Mario, Sergio Brito, Huertas David, Luis Pacheco, Brito, 1, 1–63. https://repository.ucc.edu.co/bitstream/20.500.12494/7632/1/2018_importancia_implementacion_audit oria.pdf
Quinche Martín, F. L. (2008). Una evaluación crítica de la Contabilidad Ambiental Empresarial. Revista Facultad de Ciencias Económicas: Investigación y Reflexión, XVI(1), 197–216. http://www.redalyc.org/articulo.oa?id=90916114
Rodrigues, K. C. B. T., Marques, F. R. V., dos Santos Mariano, W., Saldanha, E. S., da Costa Souza, J. P., da Silva, J. A. M., Silva, C. C., Gil, L. M. P. R., da Silva, C. M., & da Silva, G. P. G. (2024). Socio- environmental management: the importance of environmental audit for organizational sustainability. Revista de Gestao Social e Ambiental, 18(6). https://doi.org/10.24857/rgsa.v18n6-098
Roig, M. C. (2014). La contabilidad ambiental: una visión desde la academia cubana Environmental Accounting: a View from the Cuban Academy. 8, 1–10. http://cofinhabana.fcf.uh.cu
Silva, C. A., Duarte, C. R., Sabadia, J. A. B., & Souto, M. V. S. (2018). Drone in the environmental audit: Potentialities and applications | Drone na auditoria ambiental: Potencialidades e aplicações. Anuario Do Instituto de Geociencias, 41(3), 207–215. https://doi.org/10.11137/2018_3_207_215
Sistema Nacional de Información Ambiental. (2022). Reporte estadístico departamental - Junín - Junio 2022 (p. 12). https://sinia.minam.gob.pe/documentos/junin-reporte-estadistico-departamental-junio-
2022
Sosa Estrella, E. F. (2019). La auditoría ambiental y su relación con la responsabilidad social de la empresa administradora Cerro S.A.C., en el Distrito de Simón Bolívar, Provincia y Departamento de Pasco, años 2012 al 2016 [Universidad Nacional Daniel Alcides Carrión]. In Universidad Nacional Daniel Alcides Carrión. http://repositorio.undac.edu.pe/handle/undac/1741
Vallaeys, F. (2020). Why corporate social responsibility is not yet transformative? A philosophical clarification | ¿Por qué la responsabilidad social empresarial no es todavía transformadora? Una aclaración filosófica. Andamios, 17(42), 309–333.
Vasquez Quevedo, N. (2014). Desarrollo de la Contabilidad Ambiental en México: normatividad, organismos reguladores e indicadores. XIX Congreso Internacional de Contaduría, Administración e Informática. https://investigacion.fca.unam.mx/docs/memorias/2014/5.08.pdf